我国电力碳排放在国家总排放中占比近50%,推动电力行业绿色转型是实现碳达峰、碳中和目标的重中之重。电力能源供给将由主要依靠传统煤电逐渐转变为更多依靠风电、光伏等低碳排放的新能源发电,能源生产将从主要依靠资源转变为更多依靠装备,电力装备成为落实“双碳”战略、实现能源强国建设目标的重要基础和支撑。
8月29日,工业和信息化部等五部门在深入调查研究、广泛听取意见的基础上,联合制定发布《加快电力装备绿色低碳创新发展行动计划》,其中关于氢能内容指出:

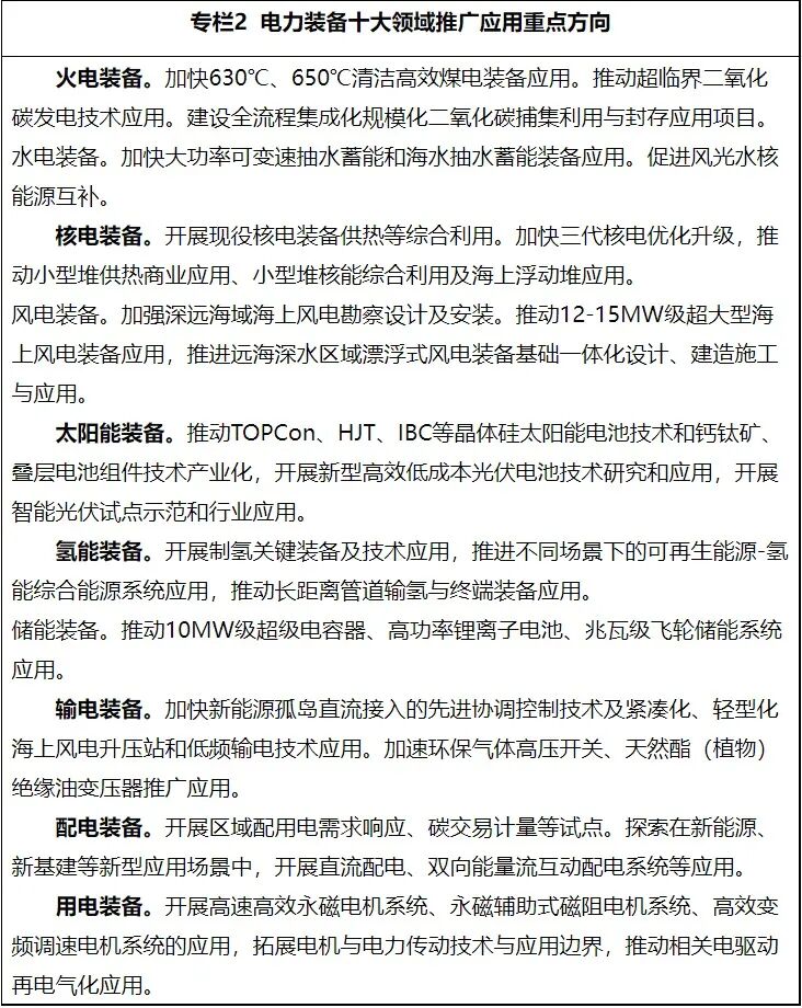
重点任务:着力攻克可再生能源制氢等技术装备。 推进火电、水电、核电、风电、太阳能、氢能、储能、输电、配电及用电等10个领域电力装备绿色低碳发展。 氢能装备。加快制氢、氢燃料电池电堆等技术装备研发应用,加强氢燃料电池关键零部件、长距离管道输氢技术攻关。 加强技术标准体系建设。围绕绿色、高效、安全等发展要求,推进国家标准验证点建设,加快电力装备能效提升、功能安全等国家标准制修订。完善新型储能、氢能等全产业链标准体系。优化特高压交、直流装备标准,推进智能配电网技术装备标准化,持续提升用电设备能效技术标准。 氢能装备。开展制氢关键装备及技术应用,推进不同场景下的可再生能源-氢能综合能源系统应用,推动长距离管道输氢与终端装备应用。储能装备。推动10MW级超级电容器、高功率锂离子电池、兆瓦级飞轮储能系统应用。 风电+。在偏远孤岛等输电线路建设成本较高的地区,发展风电+电解水制氢技术。 原文如下: 加快电力装备绿色低碳创新发展行动计划 为深入贯彻落实党中央、国务院关于碳达峰碳中和的重大战略决策,推进能源生产清洁化、能源消费电气化,推动新型电力系统建设,加快电力装备绿色低碳创新发展,制定本行动计划。 一、总体要求 (一)指导思想 以习近平新时代中国特色社会主义思想为指导,全面贯彻党的十九大和十九届历次全会精神,深入贯彻习近平生态文明思想,立足新发展阶段,完整、准确、全面贯彻新发展理念,构建新发展格局,坚持市场主导、政府引导、创新驱动、产业升级,以高端智能绿色发展为方向,以绿色低碳科技创新为驱动,以应用创新及示范推广为抓手,加快构建支撑能源清洁生产和能源绿色消费的装备供给体系,推动电力装备高质量发展,助力碳达峰目标顺利实现。 (二)主要目标 通过5-8年时间,电力装备供给结构显著改善,保障电网输配效率明显提升,高端化智能化绿色化发展及示范应用不断加快,国际竞争力进一步增强,基本满足适应非化石能源高比例、大规模接入的新型电力系统建设需要。煤电机组灵活性改造能力累计超过2亿千瓦,可再生能源发电装备供给能力不断提高,风电和太阳能发电装备满足12亿千瓦以上装机需求,核电装备满足7000万千瓦装机需求。 二、重点任务 (一)装备体系绿色升级行动 统筹发输配用电装备供给结构调整,围绕新型电力系统构建,加速发展清洁低碳发电装备,提升输变电装备消纳保障能力,加快推进配电装备升级换代、提高用电设备能效匹配水平,推进资源循环利用。 1.加速发展清洁低碳发电装备。推进煤电装备节能降碳改造、灵活性改造、供热改造“三改联动”。加快推进燃气轮机研究开发。推进水电机组宽负荷改造,加快可变速抽水蓄能及海上抽水蓄能装备研制应用及高水头冲击式水电机组关键技术研究。进一步加快三代核电的批量化,加速四代核电装备研发应用。推进风光储一体化装备发展,推动构网型新能源发电装备研究开发。加快生物质能装备以及海洋能、地热能等开发利用装备的研制和应用。着力攻克可再生能源制氢等技术装备。 2.提升输变电装备消纳保障能力。面向电网高比例可再生能源、高比例电力电子装备“双高”特性,以及夏、冬季双负荷高峰的需求特点,加快发展特高压输变电、柔性直流输电装备。瞄准安全灵活、绿色低碳的输电网技术装备,持续开展不同电压等级、不同开断容量的发电机断路器及高电压等级真空开关设备的研制,加快大功率电力电子器件、天然酯(植物)绝缘油变压器等研发突破。 3.加快推进配电装备升级换代。发展满足新型电力系统“双高”“双随机”(分布式新能源的随机性和可调负载的随机性)特性的保护与控制配电技术装备。依托智能配电网、主动配电网建设,加快电网之间柔性可控互联,积极发展以消纳新能源为主的智能微电网,加速突破综合能源管理和利用、多电源优化互动等技术装备。 4.提高用电设备能效匹配水平。发展高功率密度永磁电机、同步磁阻电机、智能电机、超高效异步电机等产品。加强高效节能变压器研制及推广应用。加快推广应用高能效电锅炉、电窑炉等装备,拓展工业、交通、建筑等领域电能替代。加快用能系统能效提升,开展重点用电设备系统匹配性节能改造和运行控制优化。推动完善废旧电机回收利用体系,鼓励企业开展电机再制造,促进再制造电机产品应用。 (二)电力装备技术创新提升行动 坚持创新驱动,强化企业创新主体地位,完善产业创新体系和产业发展生态,推动产业集群发展,不断增强产业链供应链竞争力。在电力装备领域突破一批关键核心技术,建设一批创新平台,培育一批产业集群。 5.加快关键核心技术攻关。实施产业基础再造工程,采用“揭榜挂帅”“赛马”等机制,支持企业加大研发投入,加快突破一批电力装备基础零部件、基础元器件、基础材料、基础软件、基础工艺、产业技术基础。推动新材料与电力装备的融合创新,推进产业链上下游协同创新和科技成果转化应用。 6.加强创新平台建设。夯实企业创新主体地位,推动创新要素向企业集聚,促进产学研用深度融合。聚焦优先发展的成套装备、关键零部件、关键材料、关键共性技术等,以共性技术研发和公共服务为主,鼓励行业龙头企业牵头,联合高校、科研院所和行业上下游企业共建创新平台,推进各类科技力量资源共享和优化配置。 7.促进产业集聚和企业融通发展。做大做强东北、华东、西南、西北等地区电力装备先进制造业集群。依托国家新型工业化示范基地等,推动电力装备产业集群发展。鼓励整机企业与配套企业建立稳定合作关系,培育专精特新“小巨人”企业和制造业单项冠军企业,加快构建创新协同、产能共享、供应链互通的产业发展生态。 (三)网络化智能化转型发展行动 深化与新一代信息技术融合,加快电力装备产品形态、研发手段、生产方式与服务模式创新变革,推进数字化绿色化服务化发展。在电力装备领域培育若干智能制造、工业互联网标杆企业和示范园区。 8.深化“5G+工业互联网”应用。研究工业互联网与电力装备融合应用参考指南,深化“5G+工业互联网”在电力装备制造、运行、维护等环节的应用。推动建设电力装备工业互联网数字化转型促进中心,打造5G全连接工厂标杆。 9.加快推进智能制造。开展智能制造试点示范行动,建设智能制造示范工厂,凝练智能制造优秀场景。打造智能网联装备,提升工业控制系统实时优化能力,加强工业软件模拟仿真与数据分析能力。 10.加速服务型制造转型。加快电力装备网络化服务化发展,在风电、水电等领域推广远程运维服务,在核电领域推进产品全生命周期管理,在低压电器、高效电机制造领域建设共享制造工厂。鼓励发展供应链服务企业,支持制造企业延伸价值链,提供设计服务或综合能源解决方案。 (四)技术基础支撑保障行动 以市场为主体,更好发挥政府作用,推动有效市场和有为政府更好结合,完善产业技术服务体系,引导产业规范发展。 11.加强技术标准体系建设。围绕绿色、高效、安全等发展要求,推进国家标准验证点建设,加快电力装备能效提升、功能安全等国家标准制修订。完善新型储能、氢能等全产业链标准体系。优化特高压交、直流装备标准,推进智能配电网技术装备标准化,持续提升用电设备能效技术标准。 12.推动绿色低碳装备检测认证。组织制修订电力装备重点领域碳排放核算方法,推动建立覆盖全面、算法科学的行业碳排放核算方法体系。完善绿色产品标准、认证与标识体系,探索建立电力装备碳达峰碳中和认证制度。 (五)推广应用模式创新行动 加强政策引导和支持,推进应用创新和推广,形成需求牵引供给、供给创造需求的更高水平的动态平衡。在电力装备领域建设3-5家试验验证平台,开展典型场景应用试点,培育形成一批优质品牌。 13.强化推广应用政策引导。支持将符合条件的电力装备纳入国家、地方相关重大技术装备指导目录,研究发布重大技术装备推广应用导向目录。利用首台(套)重大技术装备保险补偿机制试点、能源领域首台(套)评定和评价、绿色采购等政策。引导行业组织、研究机构等搭建供需对接平台,加快电力装备推广应用。培育打造具有国际竞争力的“中国重装”品牌。 14.开展试验验证及试点应用。围绕绿源、智网、降荷、新储等新型电力装备,建设满足工程应用实况的首台(套)重大技术装备试验验证平台。发挥重大工程牵引带动作用,鼓励具备基础和条件的地区,积极推进电力装备重点领域技术和产品推广应用。 15.培育推广应用新模式新业态。推进源网荷储一体化和多能互补,培育风电+、光伏+等多种应用新模式新业态,加快多层级多时间尺度多能互补协同优化。 (六)电力装备对外合作行动 充分利用国内国际两个市场、两种资源,加快高水平走出去,加强国际产业合作,打造国际合作和竞争新优势。 16.推动电力装备走出去。紧紧围绕高质量共建“一带一路”、深入实施《区域全面经济伙伴关系协定》,鼓励优势电力装备企业以多种方式加快走出去。引导企业取得国际认可的服务资质,带动技术、装备、标准和服务走出去。支持行业组织搭建走出去信息综合服务平台,提供法律、咨询、风险评估等服务。 17.深化国际交流合作。发挥多双边合作和高层对话机制作用,加强技术标准、检验检测、认证等方面的国际互认。强化与国际大电网会议(CIGRE)、国际电工委员会(IEC)和电气与电子工程师协会(IEEE)等国际组织的交流和经验分享。支持企业与境外机构在技术开发、经贸往来、人才培养等方面加强交流合作。 三、保障措施 (一)加大统筹协调力度 充分发挥国家重大技术装备办公室作用,坚持系统观念,建立覆盖研发、制造、应用及服务等的部门协同工作机制。强化央地联动,指导地方行业主管部门结合实际出台配套措施。发挥行业组织桥梁纽带作用,助力创新发展、推广应用等方面的政策落实,加强行业自律,强化安全生产。依托高端智库、研究机构等开展深入研究,提供重要决策支撑。 (二)强化财税金融支持 落实节能节水、资源综合利用等税收优惠政策。鼓励金融机构在依法合规、风险可控、商业可持续前提下,为符合条件的电力装备企业提供信贷支持等金融服务。发挥国家产融合作平台作用,引导社会资本等支持电力装备发展。 (三)加强专业人才培养 支持具备条件的高等院校联合企业、科研院所等培育高端研发、技能及管理人才。引导专业服务机构创新人才培养模式,培育一批高端复合型人才。优化人才引进机制,建立健全人才激励制度,鼓励企业积极引进海外高层次人才。 (四)营造良好舆论环境 强化舆论导向,加强典型项目、典型经验宣传报道,在全社会营造电力装备绿色低碳创新发展的良好氛围。鼓励地方政府、行业协会、龙头企业等联合举办电力装备展会论坛,发挥世界清洁能源装备大会作用,搭建国际交流展示合作平台。发挥权威优势媒体平台导向作用,灵活运用多种形式,强化电力装备质量品牌宣传。 来源:工信部 原文如下 加快电力装备绿色低碳创新发展行动计划 为深入贯彻落实党中央、国务院关于碳达峰碳中和的重大战略决策,推进能源生产清洁化、能源消费电气化,推动新型电力系统建设,加快电力装备绿色低碳创新发展,制定本行动计划。 一、总体要求 (一)指导思想 以习近平新时代中国特色社会主义思想为指导,全面贯彻党的十九大和十九届历次全会精神,深入贯彻习近平生态文明思想,立足新发展阶段,完整、准确、全面贯彻新发展理念,构建新发展格局,坚持市场主导、政府引导、创新驱动、产业升级,以高端智能绿色发展为方向,以绿色低碳科技创新为驱动,以应用创新及示范推广为抓手,加快构建支撑能源清洁生产和能源绿色消费的装备供给体系,推动电力装备高质量发展,助力碳达峰目标顺利实现。 (二)主要目标 通过5-8年时间,电力装备供给结构显著改善,保障电网输配效率明显提升,高端化智能化绿色化发展及示范应用不断加快,国际竞争力进一步增强,基本满足适应非化石能源高比例、大规模接入的新型电力系统建设需要。煤电机组灵活性改造能力累计超过2亿千瓦,可再生能源发电装备供给能力不断提高,风电和太阳能发电装备满足12亿千瓦以上装机需求,核电装备满足7000万千瓦装机需求。 二、重点任务 (一)装备体系绿色升级行动 统筹发输配用电装备供给结构调整,围绕新型电力系统构建,加速发展清洁低碳发电装备,提升输变电装备消纳保障能力,加快推进配电装备升级换代、提高用电设备能效匹配水平,推进资源循环利用。 1.加速发展清洁低碳发电装备。推进煤电装备节能降碳改造、灵活性改造、供热改造“三改联动”。加快推进燃气轮机研究开发。推进水电机组宽负荷改造,加快可变速抽水蓄能及海上抽水蓄能装备研制应用及高水头冲击式水电机组关键技术研究。进一步加快三代核电的批量化,加速四代核电装备研发应用。推进风光储一体化装备发展,推动构网型新能源发电装备研究开发。加快生物质能装备以及海洋能、地热能等开发利用装备的研制和应用。着力攻克可再生能源制氢等技术装备。 2.提升输变电装备消纳保障能力。面向电网高比例可再生能源、高比例电力电子装备“双高”特性,以及夏、冬季双负荷高峰的需求特点,加快发展特高压输变电、柔性直流输电装备。瞄准安全灵活、绿色低碳的输电网技术装备,持续开展不同电压等级、不同开断容量的发电机断路器及高电压等级真空开关设备的研制,加快大功率电力电子器件、天然酯(植物)绝缘油变压器等研发突破。 3.加快推进配电装备升级换代。发展满足新型电力系统“双高”“双随机”(分布式新能源的随机性和可调负载的随机性)特性的保护与控制配电技术装备。依托智能配电网、主动配电网建设,加快电网之间柔性可控互联,积极发展以消纳新能源为主的智能微电网,加速突破综合能源管理和利用、多电源优化互动等技术装备。 4.提高用电设备能效匹配水平。发展高功率密度永磁电机、同步磁阻电机、智能电机、超高效异步电机等产品。加强高效节能变压器研制及推广应用。加快推广应用高能效电锅炉、电窑炉等装备,拓展工业、交通、建筑等领域电能替代。加快用能系统能效提升,开展重点用电设备系统匹配性节能改造和运行控制优化。推动完善废旧电机回收利用体系,鼓励企业开展电机再制造,促进再制造电机产品应用。 (二)电力装备技术创新提升行动 坚持创新驱动,强化企业创新主体地位,完善产业创新体系和产业发展生态,推动产业集群发展,不断增强产业链供应链竞争力。在电力装备领域突破一批关键核心技术,建设一批创新平台,培育一批产业集群。 5.加快关键核心技术攻关。实施产业基础再造工程,采用“揭榜挂帅”“赛马”等机制,支持企业加大研发投入,加快突破一批电力装备基础零部件、基础元器件、基础材料、基础软件、基础工艺、产业技术基础。推动新材料与电力装备的融合创新,推进产业链上下游协同创新和科技成果转化应用。 6.加强创新平台建设。夯实企业创新主体地位,推动创新要素向企业集聚,促进产学研用深度融合。聚焦优先发展的成套装备、关键零部件、关键材料、关键共性技术等,以共性技术研发和公共服务为主,鼓励行业龙头企业牵头,联合高校、科研院所和行业上下游企业共建创新平台,推进各类科技力量资源共享和优化配置。 7.促进产业集聚和企业融通发展。做大做强东北、华东、西南、西北等地区电力装备先进制造业集群。依托国家新型工业化示范基地等,推动电力装备产业集群发展。鼓励整机企业与配套企业建立稳定合作关系,培育专精特新“小巨人”企业和制造业单项冠军企业,加快构建创新协同、产能共享、供应链互通的产业发展生态。 (三)网络化智能化转型发展行动 深化与新一代信息技术融合,加快电力装备产品形态、研发手段、生产方式与服务模式创新变革,推进数字化绿色化服务化发展。在电力装备领域培育若干智能制造、工业互联网标杆企业和示范园区。 8.深化“5G+工业互联网”应用。研究工业互联网与电力装备融合应用参考指南,深化“5G+工业互联网”在电力装备制造、运行、维护等环节的应用。推动建设电力装备工业互联网数字化转型促进中心,打造5G全连接工厂标杆。 9.加快推进智能制造。开展智能制造试点示范行动,建设智能制造示范工厂,凝练智能制造优秀场景。打造智能网联装备,提升工业控制系统实时优化能力,加强工业软件模拟仿真与数据分析能力。 10.加速服务型制造转型。加快电力装备网络化服务化发展,在风电、水电等领域推广远程运维服务,在核电领域推进产品全生命周期管理,在低压电器、高效电机制造领域建设共享制造工厂。鼓励发展供应链服务企业,支持制造企业延伸价值链,提供设计服务或综合能源解决方案。 (四)技术基础支撑保障行动 以市场为主体,更好发挥政府作用,推动有效市场和有为政府更好结合,完善产业技术服务体系,引导产业规范发展。 11.加强技术标准体系建设。围绕绿色、高效、安全等发展要求,推进国家标准验证点建设,加快电力装备能效提升、功能安全等国家标准制修订。完善新型储能、氢能等全产业链标准体系。优化特高压交、直流装备标准,推进智能配电网技术装备标准化,持续提升用电设备能效技术标准。 12.推动绿色低碳装备检测认证。组织制修订电力装备重点领域碳排放核算方法,推动建立覆盖全面、算法科学的行业碳排放核算方法体系。完善绿色产品标准、认证与标识体系,探索建立电力装备碳达峰碳中和认证制度。 (五)推广应用模式创新行动 加强政策引导和支持,推进应用创新和推广,形成需求牵引供给、供给创造需求的更高水平的动态平衡。在电力装备领域建设3-5家试验验证平台,开展典型场景应用试点,培育形成一批优质品牌。 13.强化推广应用政策引导。支持将符合条件的电力装备纳入国家、地方相关重大技术装备指导目录,研究发布重大技术装备推广应用导向目录。利用首台(套)重大技术装备保险补偿机制试点、能源领域首台(套)评定和评价、绿色采购等政策。引导行业组织、研究机构等搭建供需对接平台,加快电力装备推广应用。培育打造具有国际竞争力的“中国重装”品牌。 14.开展试验验证及试点应用。围绕绿源、智网、降荷、新储等新型电力装备,建设满足工程应用实况的首台(套)重大技术装备试验验证平台。发挥重大工程牵引带动作用,鼓励具备基础和条件的地区,积极推进电力装备重点领域技术和产品推广应用。 15.培育推广应用新模式新业态。推进源网荷储一体化和多能互补,培育风电+、光伏+等多种应用新模式新业态,加快多层级多时间尺度多能互补协同优化。 (六)电力装备对外合作行动 充分利用国内国际两个市场、两种资源,加快高水平走出去,加强国际产业合作,打造国际合作和竞争新优势。 16.推动电力装备走出去。紧紧围绕高质量共建“一带一路”、深入实施《区域全面经济伙伴关系协定》,鼓励优势电力装备企业以多种方式加快走出去。引导企业取得国际认可的服务资质,带动技术、装备、标准和服务走出去。支持行业组织搭建走出去信息综合服务平台,提供法律、咨询、风险评估等服务。 17.深化国际交流合作。发挥多双边合作和高层对话机制作用,加强技术标准、检验检测、认证等方面的国际互认。强化与国际大电网会议(CIGRE)、国际电工委员会(IEC)和电气与电子工程师协会(IEEE)等国际组织的交流和经验分享。支持企业与境外机构在技术开发、经贸往来、人才培养等方面加强交流合作。 三、保障措施 (一)加大统筹协调力度 充分发挥国家重大技术装备办公室作用,坚持系统观念,建立覆盖研发、制造、应用及服务等的部门协同工作机制。强化央地联动,指导地方行业主管部门结合实际出台配套措施。发挥行业组织桥梁纽带作用,助力创新发展、推广应用等方面的政策落实,加强行业自律,强化安全生产。依托高端智库、研究机构等开展深入研究,提供重要决策支撑。 (二)强化财税金融支持 落实节能节水、资源综合利用等税收优惠政策。鼓励金融机构在依法合规、风险可控、商业可持续前提下,为符合条件的电力装备企业提供信贷支持等金融服务。发挥国家产融合作平台作用,引导社会资本等支持电力装备发展。 (三)加强专业人才培养 支持具备条件的高等院校联合企业、科研院所等培育高端研发、技能及管理人才。引导专业服务机构创新人才培养模式,培育一批高端复合型人才。优化人才引进机制,建立健全人才激励制度,鼓励企业积极引进海外高层次人才。 (四)营造良好舆论环境 强化舆论导向,加强典型项目、典型经验宣传报道,在全社会营造电力装备绿色低碳创新发展的良好氛围。鼓励地方政府、行业协会、龙头企业等联合举办电力装备展会论坛,发挥世界清洁能源装备大会作用,搭建国际交流展示合作平台。发挥权威优势媒体平台导向作用,灵活运用多种形式,强化电力装备质量品牌宣传。


