一、资金属性核心差异
不同资金的政策导向和使用要求差异显著,找准匹配度才能少走弯路。以下是三类资金的核心区别:

纯公益项目(比如生态修复、义务教育配套)优先申报中央预算资金;低收益但战略意义重大的项目(比如跨区域高铁、国家储备设施)适配超长期特别国债;有稳定现金流的公益项目(比如收费公路、污水处理厂)更适合专项债。
二、2026 年重点支持领域
2026 年三类资金总规模超 7 万亿元,支持领域各有侧重,需结合项目属性精准对接:
(一)超长期特别国债(2026 年规模 1.8 万亿元)
核心聚焦 “两重两新两业”,重点支持:
1.国家重大基础设施:跨区域高铁、特高压输电工程、全国一体化算力枢纽
2.战略安全保障:锂 / 钴 / 稀土等战略资源储备、深海油气开发、智能粮食储备库
3.新质生产力培育:半导体制造、量子科技研发、低空经济配套、工业母机攻关
4.绿色转型:CCUS(碳捕集利用封存)配套设施、工业节能改造、重点区域污染治理
5.民生升级:公共领域设备更新、老旧小区综合改造、公办医疗教育设施提质
6.区域协调:京津冀 / 成渝等城市群协同工程、数字乡村建设、革命老区振兴配套
(二)中央预算资金(2026 年规模 7600 亿元)
覆盖 34 个重点细分领域,核心支持:
1.生态环保:三北地区生态修复、重点流域水环境治理、碳捕集试点项目
2.民生保障:义务教育学校标准化建设、县级医院能力提升、养老托育服务设施
3.乡村振兴:高标准农田建设、农村水利设施改造、乡村产业配套
4.节能降碳:公共机构低碳改造、工业固废资源化利用、绿色建筑示范
5.交通物流:跨区域冷链物流骨干网、多式联运枢纽中心、农村物流站点升级
(三)专项债(2026 年规模 5 万亿元)
以收益型公益项目为核心,重点支持:
1.城市基建:地下综合管网、公共停车场、海绵城市建设、城市更新配套
2.产业载体:标准化厂房、智慧园区、科创孵化器、小微企业创业基地
3.民生工程:保障性安居工程、老旧小区改造、城市燃气管道更新
4.新型基建:充电桩网络、工业互联网平台、城市管网监测系统
5.绿色设施:污水处理厂、固废处置中心、新能源项目配套设施
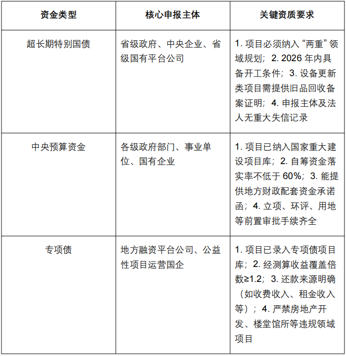
三、申报主体资质要求
申报主体的资质直接决定项目能否进入审核环节,以下要求均为不可突破的硬性条件:

四、申报流程规范
三类资金申报各有固定流程和时间节点,需提前规划、按步骤落实:
(一)超长期特别国债(线上 + 线下双轨申报)
1.储备阶段(每年 1-2 月):先将项目录入国家重大建设项目库,主动对接省级发改委,确认项目与 “两重” 领域的匹配度,避免方向偏差
2.申报阶段(3-4 月):按要求准备完整申报材料,提交至省级发改委,同时完成国家重大项目库线上填报,确保线上线下信息一致
3.审核阶段(4-6 月):由国家发改委、财政部联合审核,重点核查 13 项合规要素(包括前置手续、开工条件、战略匹配度等)
4.资金下达(6-8 月):审核通过后,资金按项目建设进度分批次拨付,全程实行数字化追溯,每笔资金使用都需留痕
(二)中央预算资金(五步法规范流程)
1.前期储备(上年度 9-11 月):将项目纳入三年滚动投资计划,同步完成可行性研究报告及立项、环评等前置审批,为申报打基础
2.材料报送(当年 1-3 月):按属地管理原则,经县、市发改委逐级审核后,由省级发改委汇总报送国家发改委,避免越级申报
3.审核评估(3-5 月):先进行形式审核(材料完整性、合规性),再组织第三方机构开展实质评估,非涉密项目需线上公示
4.计划下达(5-6 月):国家发改委分批次批复资金计划,跨年度实施的项目按年度拨付资金,当年资金需当年形成实物工作量
5.实施监管(项目全周期):按月报送项目建设进度和资金使用情况,接受中期评估和事后评价,未按计划推进的项目可能被收回资金
(三)专项债(三级审核 + 多批次申报)
1.项目储备(每年 8-9 月):完成 “一案两书”(项目实施方案、收益与融资平衡方案、财务评估报告)编制,录入专项债项目库
2.集中申报(10 月底前):市级发改委初审→省级发改委复审→财政部最终审核,集中申报是主要渠道,需重点把握
3.补充申报(次年 2 月、5 月、8 月):首次未获批的项目可调整完善后参与补充申报,在建项目续发专项债可享受绿色通道
4.发行使用(全年按季度推进):由省级政府统一发行专项债,资金直接拨付至项目专户,不得中途截留、挪用
五、申报资料清单
申报材料的完整性和规范性直接影响审核通过率,需分类准备、重点打磨:
(一)必备基础材料(三类资金通用)
1.资金申请报告:严格按对应资金的官方模板编制,2026 年新增要求需包含数字化建设方案(如项目管理数字化、监测数字化等)
2.项目可行性研究报告及批复文件:需由具备相应资质的机构编制,批复文件需在有效期内
3.前置审批文件:包括立项批复、用地规划许可证、环评批复等,缺一不可
4.自筹资金证明:如银行存款证明、贷款意向书、股东出资承诺等,证明资金已落实
5.信用相关材料:申报主体信用承诺书(需法人签字并加盖公章)、信用中国查询截图(近 3 个月内)
(二)差异化补充材料(按资金类型单独准备)
超长期特别国债:项目与 “两重” 领域战略匹配度说明;设备更新类项目需额外提供旧品报废检测报告
中央预算资金:项目绩效目标表(需量化可考核)、地方财政配套资金承诺函、三年滚动投资计划纳入证明
专项债:项目收益与融资平衡方案、第三方财务评估报告、偿债计划说明书(明确还款来源和还款节奏)
(三)加分材料(可提升申报竞争力)
高新技术企业证书、相关领域发明专利证明、省级以上科技奖项、ESG 评估报告、项目智能化实施方案、过往同类项目成功案例证明
六、资金使用与监管
资金获批后,使用和监管要求严格,违规后果严重,需重点关注以下要点:
(一)资金使用规范
1.专款专用:严禁将资金挪用至负面清单领域,超长期特别国债不得用于人员经费、公用经费等经常性支出
2.进度匹配:中央预算资金按项目建设进度拨付,未达到相应进度的不予拨款;专项债资金使用需与实物工作量同步,避免资金闲置
3.账户管理:必须单独开设资金专户,实行国库集中支付或专项托管,确保资金流向可追溯、可核查
(二)监管体系与违规后果

2026 年起,三类资金均将 “前序项目绩效评价结果” 纳入申报评审指标,过往有资金使用违规记录的主体,申报通过率将大幅下降。
七、申报注意事项与实操技巧
(一)核心注意事项
1.政策匹配优先:严格对照资金支持领域申报,避免 “擦边球” 项目,比如纯房地产项目严禁申报专项债
2.材料规范无误:项目名称、项目代码需与立项文件完全一致,环评、用地等前置文件需在有效期内,避免出现信息不一致或过期文件
3.避免重复申报:同一项目不得同时申请两类及以上国家级资金,如需组合使用需提前与主管部门沟通确认
4.把握时间节奏:提前 3 个月完成项目入库和材料准备,收到补正通知后需在 5 个工作日内完善,避免错过申报窗口期
(二)高通过率实操技巧
1.资金拼盘策略:复杂项目可采用 “组合融资” 模式,比如某城市更新项目,公益部分(如社区服务中心)申请中央预算资金,收益部分(如配套商业载体)搭配专项债,长期建设内容(如跨区域交通配套)叠加超长期特别国债,典型组合如 “中央预算资金 35%+ 专项债 45%+ 社会资本 20%”
2.项目包装升级:按 “系统性解决方案” 思路包装项目,比如将单纯的燃气管道改造,升级为 “城市生命线安全韧性工程”,整合管道改造、智能监测、应急处置等模块,更贴合政策导向
3.绩效目标量化:避免模糊表述,比如不说 “改善管网条件”,而明确 “改造老旧燃气管网 150 公里,覆盖 4 万户居民,泄漏事故发生率下降 80%”;不说 “促进减排”,而明确 “年减少污染物排放 30 吨,单位能耗下降 15%”
4.前期沟通常态化:提前与省级发改委、财政厅对接,争取将项目纳入地方重点推荐名单;复杂项目可委托专业机构进行预审,排查合规风险
5.信用管理前置:申报前主动查询申报主体及法人的信用记录,确保近三年无重大违法违规记录,如有信用瑕疵需提前 6 个月以上修复
结语
2026 年作为 “十五五” 开局之年,7 万亿级国家级资金正形成政策红利窗口期。申报成功的核心,在于精准匹配资金属性与项目特征、严守资质与流程规范、构建合规高效的资金拼盘、强化全周期绩效管控。
建议申报单位建立 “政策解码 - 项目储备 - 材料打磨 - 沟通跟进” 的全流程工作机制,安排专人负责政策跟踪和材料准备,复杂项目可引入专业机构辅导,确保每一个环节都扎实到位,最大化提升申报成功率。