010-59473455 18146563558
一文读懂太空算力+光伏产业链图谱
发布时间:2026-01-30 浏览量:402

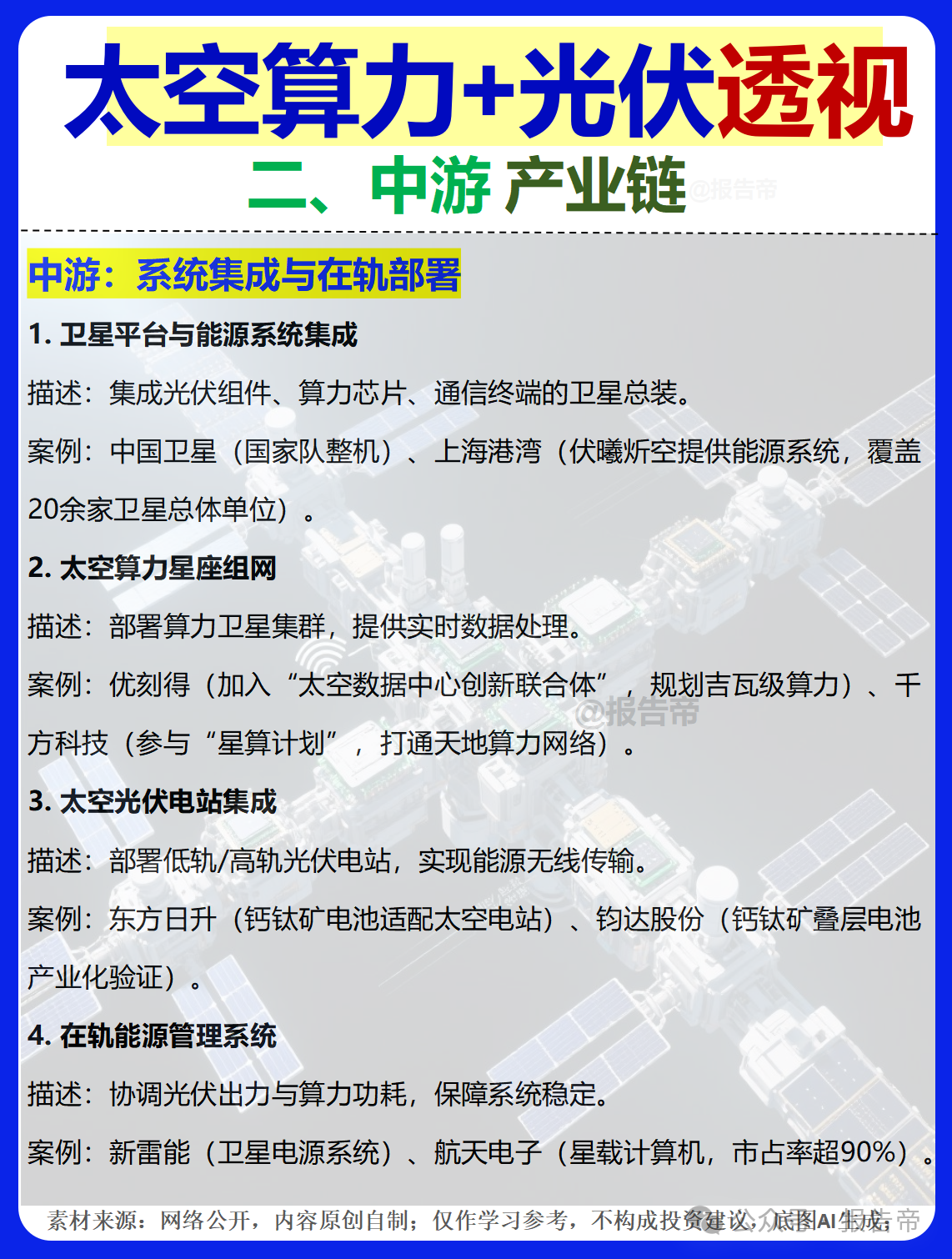
太空算力、太空光伏是商业航天的2个新牌底,构成“算力+能源”的互补格局。太空算力依托近地轨道真空散热、无限太阳能,破解地面算力能耗瓶颈,实现全球低延迟服务;太空光伏作为其“能源心脏”,无大气遮挡,发电效率是地面的2-3倍,可长效供能并灵活适配算力扩容。  

当前太空算力处于技术验证期,国内实现星间激光通信突破,海外发射算力试验卫星,部署成本偏高;太空光伏以砷化镓电池为主流,HJT、钙钛矿技术加速迭代,光伏企业纷纷布局。两大领域持续加码,但仍面临技术可靠性、规模化降本等挑战,商业化落地进程稳步推进。

1769764147617035.png

1769764152161153.png

1769764147523884.png

1769764147644204.png

1769764147262947.png

1769764148283310.png

1769764150803895.png

1769764148627446.png

1769764149571699.png

1769764149559862.png

1769764150987618.png

1769764150998197.png

1769764150387427.png