人形机器人产业是融合人工智能、高端制造、新材料、传感技术的战略性新兴产业,聚焦研发、生产具备类人形态与智能交互能力的机器人系统,被誉为“人工智能终极载体”,是培育新质生产力、抢占科技竞争高地的关键赛道。

产业核心技术以“大脑-小脑-本体”三层架构为支撑:认知层(AI大模型、具身智能)赋予自主决策能力,控制层(运动协调、动态平衡)保障精准执行,硬件层(伺服关节、灵巧手、传感器)构成物理基础,三大技术集群协同推动产业突破。
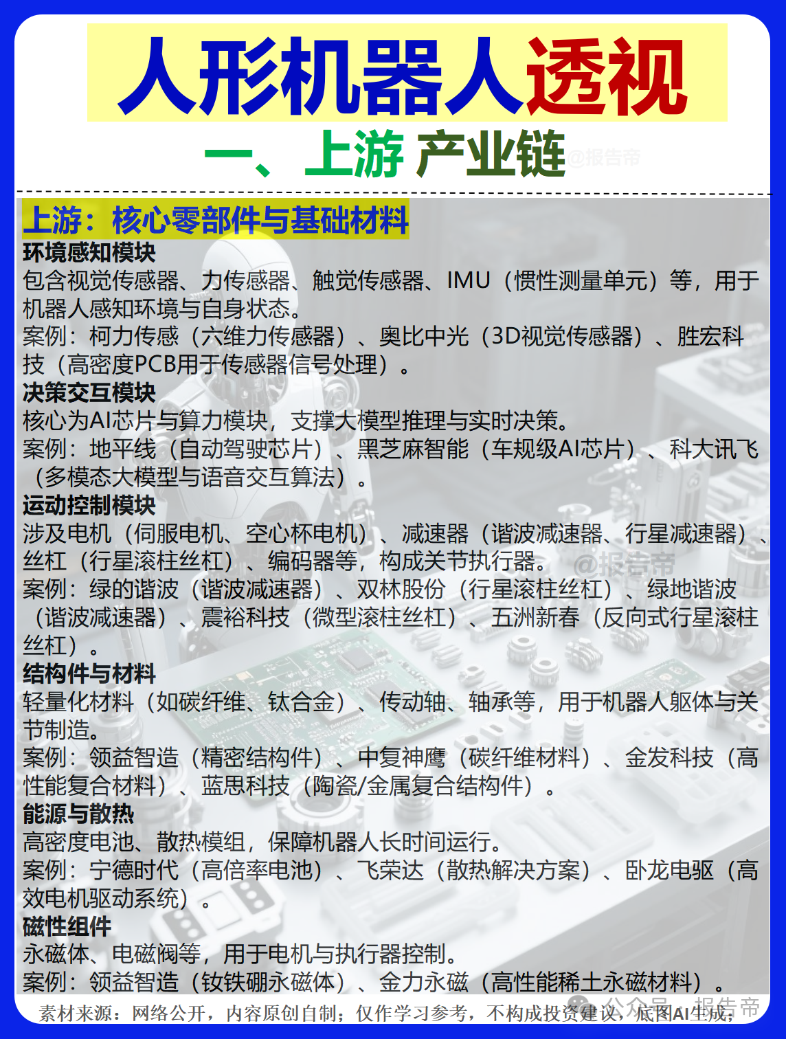
产业链呈金字塔结构:上游核心零部件(伺服电机、减速器、传感器、固态电池等)是产业基石,代表企业包括纳博特斯克、宁德时代、绿的谐波;中游整机制造分为体能型(特斯拉Optimus、波士顿动力Atlas)与智能型(优必选WalkerS1、智元启元Q1),国内外企业加速布局;下游应用以B端工业制造、仓储物流为优先落地场景,C端养老陪护、教育娱乐逐步拓展。
当前产业进入从实验室到商业化的关键期,2025-2026年被视为量产元年。全球市场规模2025年预计突破500亿美元,年复合增长率超40%,核心零部件国产化率已突破70%。但行业仍面临智能化不足、成本高企、安全伦理标准待完善等痛点。
未来,具身智能与大模型融合、硬件轻量化低成本化将成技术主线,工业场景率先规模化落地,服务场景向普惠化推进,产业链协同与标准体系建设将持续完善,推动人形机器人逐步融入生产生活。












