未来产业正从"概念炒作"加速迈向"产业化落地",成为全球经济竞争的新焦点和新质生产力的核心载体。2026年作为"十五五"开局之年,被业界视为未来产业的"关键跨越年",多条赛道将实现从技术突破到商业应用的重要转变。以下从定义特征、顶层设计、核心领域、发展趋势与挑战四个维度进行全面解读。

一、核心特征
未来产业是由前沿科技创新驱动,当前处于萌芽期或产业化初期,具备成长为先导产业和支柱产业的巨大发展潜力,对未来经济社会发展具有重大引领和带动作用的前瞻性新兴产业。
其核心特征可概括为"五性":

二、国家顶层设计与分类体系
1.六大赛道
2025年11月发布的《中共中央关于制定国民经济和社会发展第十五个五年规划的建议》明确提出,前瞻布局量子科技、生物制造、氢能和核聚变能、脑机接口、具身智能、第六代移动通信(6G)等未来产业,探索多元技术路线、典型应用场景、可行商业模式和市场监管规则,推动其成长为新的经济增长点。
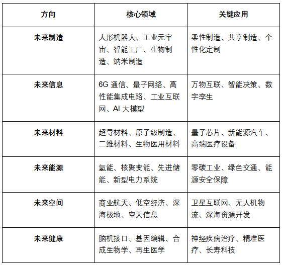
2.六大方向
2024年1月,工信部等七部门印发《关于推动未来产业创新发展的实施意见》,提出重点推进六大方向:

三、核心领域
1.量子科技
核心领域:量子计算、量子通信、量子测量三大方向
量子计算:通过量子叠加和纠缠实现指数级计算能力突破,解决传统计算机无法处理的复杂问题(如密码破解、药物研发、材料设计)。目前处于"噪声中等规模量子(NISQ)"阶段,2026年将有更多专用量子计算机投入商用测试
量子通信:利用量子不可克隆原理实现无条件安全通信,已在金融、政务等领域小规模应用。"十五五"期间将加速构建全国量子保密通信骨干网,形成完整产业链
量子测量:基于量子效应的超高精度测量技术,应用于医疗成像、环境监测、资源勘探等领域,推动测量仪器仪表产业升级
2.生物制造
以合成生物学为底层技术,将活体细胞驯化为微型工厂,跳过石油化工高耗能链路,直接通过生物发酵规模化生产化学品、材料、能源和食品。
核心优势:
绿色低碳:能耗降低30-50%,碳排放减少50-90%
高效灵活:并行生产多种产品,快速响应市场需求
可持续:利用可再生资源,减少对化石燃料依赖
重点应用场景:
医药:生物合成胰岛素、抗生素、抗癌药物,大幅降低成本
材料:生物基塑料、纤维、橡胶,替代传统石油基材料
食品:细胞培养肉、微生物蛋白,解决粮食安全和环保问题
3.氢能与核聚变能

4.脑机接口
通过在大脑与外部设备之间建立直接通信通道,实现大脑信号与机器指令的双向转换,是未来健康和未来信息领域的交叉点。
技术路线:
侵入式:通过手术植入电极(如Neuralink的N1芯片),信号质量高但风险大,主要用于医疗领域(如瘫痪患者控制假肢)
非侵入式:通过头皮电极(如EEG)、近红外光谱等,安全性高但信号精度低,适用于消费电子和娱乐领域
应用前景:
医疗康复:帮助瘫痪患者恢复运动能力、治疗帕金森病等神经疾病
智能交互:无需键盘鼠标,通过意念控制设备,彻底改变人机交互方式
军事应用:提升士兵感知和反应能力,实现"意念作战"
5.具身智能
指人工智能系统通过实体机器人等载体与物理世界进行交互,具备感知、决策和执行能力,是未来制造的核心引擎。
关键技术:
多模态感知:融合视觉、听觉、触觉等多种传感器数据
运动控制:实现精准、灵活、稳定的物理操作
自主决策:在复杂动态环境中实时调整行为策略
重点产品形态:
人形机器人:如特斯拉Optimus、小米CyberOne,应用于工业生产、家庭服务、危险作业等场景
特种机器人:医疗手术机器人、仓储物流机器人、消防救援机器人
工业机械臂:升级为具备自主学习能力的智能装备,大幅提升生产效率和柔性制造水平
6.6G
第六代移动通信技术,不仅是5G的简单升级,而是融合通信、计算、感知、AI等能力的"空天地一体化"网络,构建数字世界的"神经网络"。
核心特征:
峰值速率:达到1Tbps,是5G的10倍以上
时延:降至0.1毫秒,支持实时交互和远程控制
连接密度:每平方公里1000万个设备,实现万物互联
覆盖范围:实现全球无缝覆盖,包括海洋、沙漠、太空等极端环境
典型应用:
沉浸式体验:全息通信、元宇宙社交、8K/16K超高清视频
智能工业:远程精准操控、数字孪生工厂、工业物联网
智慧交通:车路协同自动驾驶、空中交通管理
数字医疗:远程手术、实时生命体征监测
四、发展趋势与挑战
四大核心趋势
1.战略意义凸显,投入增长与风险分担机制成关键议题:2026年起政府资金将持续加大投入,同时推动社会资本参与,建立"政府引导+市场运作+风险共担"的投融资机制
2.前沿技术加速演进,多赛道迈入产业化临界点:量子计算专用机、生物制造医药产品、脑机接口医疗设备等将在2026-2030年间陆续实现商业化应用
3.科技创新与产业创新深度融合,场景大规模开放:通过"揭榜挂帅"、场景创新专项行动等方式,打通技术转化路径,加速未来产业落地
4.全球竞争加剧,标准与生态构建成为焦点:各国围绕量子科技、6G、AI等领域展开激烈竞争,争夺技术标准制定权和产业生态主导权
三大核心挑战
1.技术瓶颈:基础研究突破不足,如量子计算容错率低、核聚变能量增益难以持续、脑机接口信号解读精度有限等
2.商业化难题:成本高、市场需求尚未完全培育、商业模式不清晰,导致投资回报周期长
3.伦理与监管:脑机接口隐私保护、AI安全、生物制造伦理边界、核聚变安全等问题亟待解决,需要建立健全法律法规和监管体系
五、未来展望
未来产业是构建现代化产业体系、发展新质生产力的关键抓手,也是实现高质量发展和科技自立自强的重要支撑。"十五五"期间,中国将聚焦量子科技、生物制造、氢能和核聚变能、脑机接口、具身智能、6G等六大核心赛道,通过"技术攻关+场景应用+生态构建"三管齐下,推动未来产业从"实验室"走向"生产线",从"试点示范"走向"规模化应用"。
对于企业和投资者而言,应把握未来产业发展的"窗口期",聚焦细分领域深耕细作,同时注重风险防控,在技术路线选择、商业模式创新和合规经营方面做好平衡,共同推动未来产业健康有序发展,为经济社会发展注入新动能。